新着情報

2026.04.01

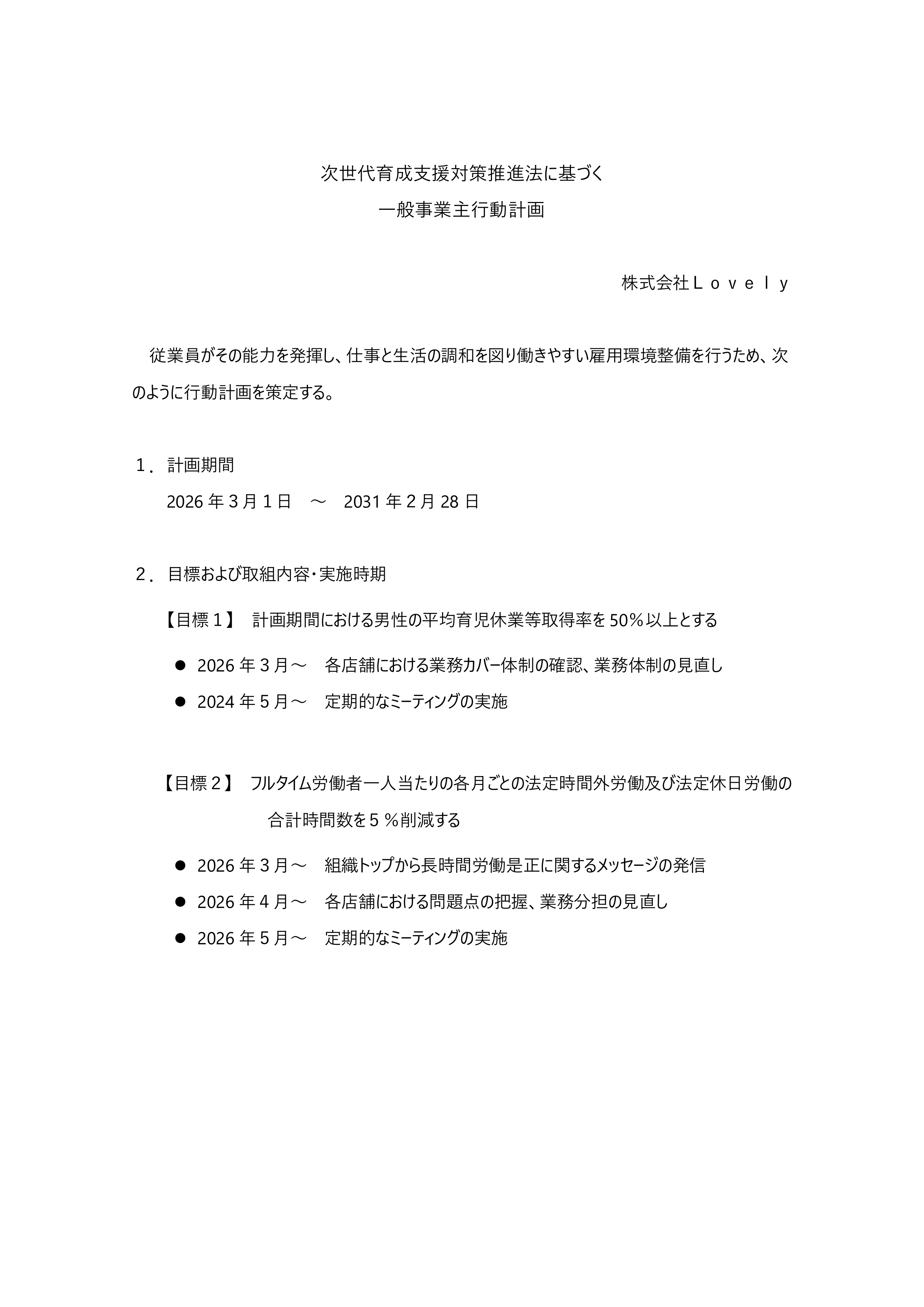
次世代法・女性活躍推進法の行動計画を策定いたしました。

「次世代育成支援対策推進法」および「女性活躍推進法」に基づき、一般事業主行動計画を策定いたしましたので公表いたします。

お問い合わせ

株式会社 Lovely
〒603-8441 京都府京都市北区大宮土居町2−3
TEL:075-495-1449 FAX:075-205-0479
営業時間:9:00~18:00